Einbau:
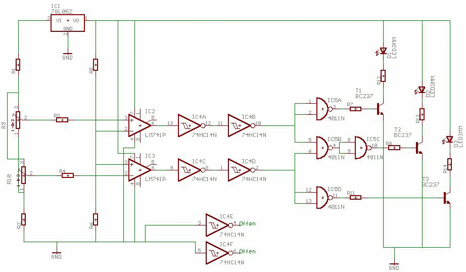
Platine mit Anzeige:


Anschluss:

Anzeige:
- Zuerst die Abdeckung unter dem Radio sowie den Radio komplett entfernen
- Dann die Anschlusssdrähte mit "+" an "acc" [am einfachsten beim Radio einschleifen] und mit "-" an das "-" vom Radio.
- Zum Einbau der Leds empfiehlt sich die eine leere Schalterabdeckung. Durch die 2 Potentiometer lässt sich der Spannungsbereich festlegen.
Platine mit Anzeige:
Anschluss:
Anzeige:
37.156 mal gelesen